佛博乐新闻网

 找回密码
 立即注册
搜索
热搜: 活动 交友 discuz
查看: 109|回复: 1

54页|2022抖音财经内容生态报告(附下载)

[复制链接]

1

主题

3

帖子

5

积分

新手上路

Rank: 1

积分
5
发表于 2023-3-10 16:37:35 | 显示全部楼层 |阅读模式
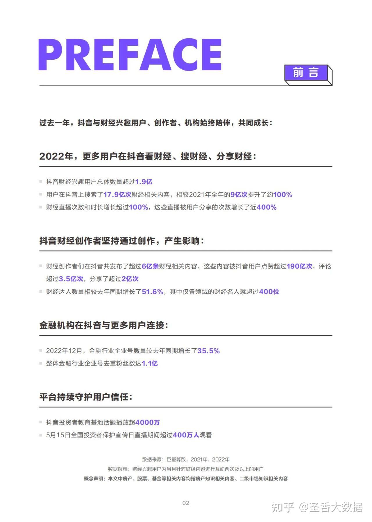
摘要:2022年全年,财经创作者们在抖音共发布了超过6亿条财经相关内容,这些内容被抖音用户点赞超过190亿次,评论超过3.5亿次,分享了超过2亿次。相较2021年,财经内容发布量和消费量实现稳定增长.
视频内容以外,财经内容的直播生态也在健康发展,2022年,财经领域直播达人数量增长92%,直播次数和时长增长也超过100%。而这些有用、有趣的财经直播信息被用户分享的次数更是增长了近400%。
2022年,桥水基金创始人、畅销书《原则》系列作者达利欧对话红杉中国创始及执行合伙人沈南鹏的直播累积观看人次超过3363万,直播评论超800条。
2022年9月,现代营销学之父菲利普·科特勒携知名财经作家吴晓波、分众传媒董事长江南春、复旦大学管理学院院长陆雄文及《营销管理》16版另外两位作者带来主题为《重构经营:营销、增长与韧性》的精彩直播,累积观看人次1582万。
2022年,抖音财经相关内容的视频平均长度逐渐提升,12月对比1月,财经视频的平均时长提升了53.8%,从2022年12 月单条视频时长来看,财经相关内容在泛知识类内容中排名第一,这也一定程度上意味着财经相关内容的深度和专业度的提升。
来源:巨量算数









































关于我们

我们是一家专注于分享国内外各类行业研究报告/专题热点行业报告/白皮书/蓝皮书/年度报告等各类优质研究报告分享平台。所有报告来源于国内外数百家机构,包含传统行业、金融娱乐、互联网+、新兴行业、医疗大健康等专题研究.....目前已累积收集近80000+份行业报告,涉及众多大板块,多个细分领域。
内容涵盖但不限于(市面上有的基本都有):
1、互联网运营、新媒体、短视频、抖音快手小红书等等;
2、房地产、金融、券商、保险、私募等;
3、新技术(5G)、金融科技、区块链、人工智能类;
4、电子商务、市场营销、运营管理、麦肯锡、德勤等;
5、快消品、餐饮、教育、医疗、化妆品、旅游酒店、出行类等;
免责声明:
本平台只做内容的收集及分享,报告版权归原撰写发布机构所有,由圣香智库社群通过公开合法渠道获得,如涉及侵权,请联系我们删除;如对报告内容存疑,请与撰写、发布机构联系。
回复

使用道具 举报

0

主题

5

帖子

9

积分

新手上路

Rank: 1

积分
9
发表于 2025-8-9 12:36:43 | 显示全部楼层
支持你哈...................................
回复

使用道具 举报

您需要登录后才可以回帖 登录 | 立即注册

本版积分规则

Archiver|手机版|小黑屋|聆讯新闻网

GMT+8, 2025-10-13 05:12 , Processed in 0.129725 second(s), 23 queries .

Powered by Discuz! X3.4

Copyright © 2001-2021, Tencent Cloud.

快速回复 返回顶部 返回列表